Overhaul operation pipe automation system
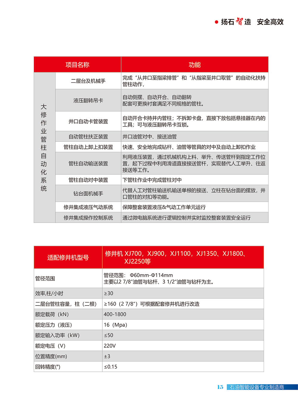
The pipe column automation systemfor overhaul operation is mainlycomposed of two-layer platform andmanipulator, pipe column automaticupper disconnecting device, drill floormanipulator, hydraulic turning lifting card,wellhead automatic clamping device, pipecolumn automatic conveying device,driller centralized control operationsystem,hydraulic power system,etc.Through the coordinated operation of theabove unit equipment,it can replacemanual transmission,suspension,upperdisconnecting, placement and lifting cardhanging work, which is suitable for theconstruction of tubing, drill pipe and drillpipe.
Phone:
0559-7778222
Product Details


-

Phone:0559-7778222
Fax:
-

Add:No. 1 Fenglin Road Xiuning Economic Development Zone, Huangshan City, Anhui Province, China
Postcode:245400
-

E-mail:china@yzhnsh.com
www.yzhnsh.com
-

Wechat
- Copyright © 2025 HUANENG PETROCHEMICAL All Rights Reserved. ICP: Support:鼎岳传媒
-
Tel
CallPhone:0559-7778222
-
Wechat
Scan
Scan it
-
Back
Top
